Palijativna skrb sve više dobiva mjesta u medijskom i javnom prostoru, ali još uvijek nedovoljno. Riječ je o sveobuhvatnoj (zdravstvenoj, psihološkoj, socijalnoj i duhovnoj) skrbi s ciljem pružanja potrebne njege bolesnicima s neizlječivom bolešću koja značajno skraćuje životni vijek. Nastoji se ublažiti bol i podići kvaliteta života bolesnika neizlječivih ili složenih bolesti.
Hrvatski zavod za hitnu medicinu objavio je ove godine Nacionalne smjernice za rad izvanbolničke i bolničke hitne medicinske službe s pacijentima kojima je potrebna palijativna skrb. Smjernice su edukativni priručnik namijenjen djelatnicima hitne medicinske službe, ali i drugim medicinskim i nemedicinskim djelatnicima te svima kojima je potreban. Uz opće informacije o palijativnoj skrbi sadrži i opise hitnih stanja uz specifično kliničko prosuđivanje pri zbrinjavanju pacijenta, važnost i način komunikacije s pacijentom i obitelji, koji obuhvaća savjetovanje obitelji umirućeg pacijenta, odlučivanje o primjerenosti medicinskih postupaka i način priopćavanja loše vijesti.
KOMPLEKSNE POTREBE
Potrebe osobe suočene sa završetkom života, kao i potrebe njenih bližnji su veoma kompleksne, a istovremeno i veoma individualne. Četiri glavne domene potreba osobe na kraju života su:
1️⃣ fizičke
2️⃣ emocionalne
3️⃣ socijalne
4️⃣ duhovne
Zbog toga palijativnu skrb pružaju multiprofesionalni timovi profesionalaca i volontera, nastojeći da se ta skrb temelji na individualnim potrebama i osobnom izboru te da osobi na kraju života osigura slobodu od bolova, dostojanstvo, mir i staloženost. Koliko god uloga hitnih medicinskih službi bila presudna u pojedinim trenucima te službe ipak čine samo jedan dio u mozaiku, a zdravstvena skrb pak samo jedan mali dio kompleksa u koji su zapleteni palijativni pacijent i njegova obitelj.
KOME JE PALIJATIVNA SKRB NAJPOTREBNIJA?
Stručne postavke palijativne skrbi nalažu da se ona primjenjuje paralelno s kurativnom skrbi od časa postavljanja dijagnoze potencijalno smrtonosne bolesti. Kako samo 10 % ljudi umre naglom smrću, to znači da bi palijativnu skrb trebalo osigurati za ostalih 90 % ljudi. Budući da je naš sustav palijativne skrbi tek u razvoju i nema dovoljno resursa za tolike potrebe, resurse je potrebno usmjeriti na one pacijente kod kojih je aktivno liječenje završeno, to jest, njihova bolest brzo napreduje usprkos svim pokušajima liječenja. Kod velike većine pacijenata radi se o posljednjih dvanaest mjeseci života.

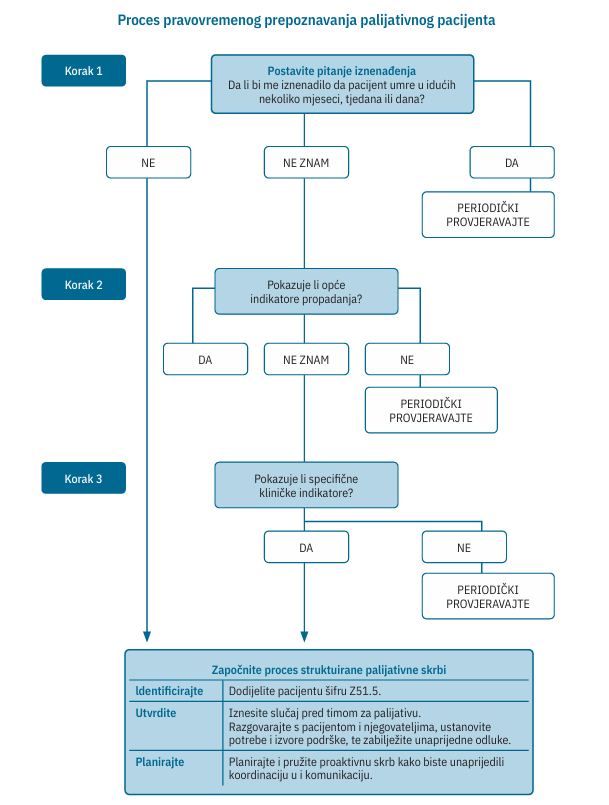
PREPOZNAVANJE PUNOLJETNOG PACIJENTA – KANDIDATA ZA PALIJATIVNU SKRB
Pacijent se identificira na osnovu najmanje jednog od ova tri elementa: kliničkih indikatora; intuicije onoga tko identificira; pacijentovog izbora, odnosno potrebe.
- Klinički indikatori: opći indikatori akutne bolesti koja napreduje usprkos svakom liječenju te specifični indikatori za tri glavne skupine pacijenata potrebitih palijativne skrbi:
- malignom
- zatajenje organa (tjelesnih sustava)
- staračka krhkost/demencija.
- Subjektivna klinička procjena: intuitivan odgovor na tzv. pitanje iznenađenja (surprise question) koje integrira komorbiditet, socijalne i ostale faktore: „Bi li Vas iznenadilo da pacijent umre u idućih 6-12 mjeseci?“ Alternativno, može se postaviti pitanje: „Bi li Vas iznenadilo da pacijent još bude živ za 6-12 mjeseci?“
- Izbor/potreba: Pacijent s uznapredovalom bolešću odlučio se samo za simptomatsko liječenje, a ne liječenje u cilju izlječenja.
OPĆI ZNAKOVI PROGRESIJE BOLESTI PREMA TERMINALNOJ FAZI
Nekoliko je općih znakova progresije bolesti prema terminalnoj fazi:
➡️ Pacijent pokazuje obrazac funkcionalnog i fiziološkog propadanja – treba znatnu tuđu pomoć i čestu zdravstvenu skrb.
➡️ Pacijent pati od potencijalno smrtonosne bolesti, a očekivani životni vijek je 6 do 12 mjeseci ili manje.
➡️ Višestruke hospitalizacije i/ili stručno opravdani prijemi u hitne medicinske službe
➡️ Progresija bolesti mora biti dokumentirana:
- markerima specifičnima za bolest – fizikalnim pregledom, laboratorijskim nalazima, snimkama
- nenamjernim gubitkom težine od 10 % u posljednjih 6 mjeseci (prognoza je lošija ako je vrijednost serumskog albumina manja od 2,5 g/L)
PACIJENT U INFORMATIČKOM SUSTAVU
Kad je kod pacijenta prepoznata potreba za palijativnom skrbi, korisno je dodijeliti mu MKB-10 šifru koja označava palijativnu skrb: Z51.5. Time pacijent u kliničkom radu i u informatičkom sustavu postaje prepoznatljiviji te je i veća šansa da dobije primjereniju skrb. Šifra Z51.5 ne znači nužno i prestanak aktivnog liječenja te se ne smije zlorabiti kao razlog za uskratu skrbi.
SURADNJA I POVEZIVANJE S DRUGIM DIONICIMA SKRBI
Propisane su i smjernice za suradnju i povezivanje s drugim sudionicima skrbi:
▶️ Na kraju svakog nalaza dopisati: S ovim nalazom javiti se nadležnom koordinatoru za palijativnu skrb i svom obiteljskom liječniku.
▶️ Ostaviti u kući potrebne informativne letke (npr. o dostupnim resursima u županiji)
▶️Ako kod pacijenta ranije nije prepoznata potreba za palijativnom skrbi, niti mu je doznačena šifra Z51.5, treba javiti ime pacijenta nadležnom koordinatoru palijativne skrbi prema mjestu stanovanja.
Na POVEZNICI su ažurni kontakti županijskih koordinatora palijativne skrbi!
OPĆI INDIKATORI POGORŠANJA ZDRAVLJA
SPICT™ je vodič za prepoznavanje osoba s povećanim rizikom od pogoršanja i smrti. Možda će biti potrebna procjena nezadovoljenih potreba za suportivnom i palijativnom skrbi.
Potražite dva ili više općih indikatora pogoršanja zdravlja:
- Izvedbeni status loš ili u pogoršanju, s ograničenom reverzibilnošću (treba pomoć oko osobne njege, više od 50 % vremena tijekom dana provodi u krevetu ili stolici).
- Dvije ili više neplanirane hospitalizacije u posljednjih 6 mjeseci.
- Gubitak težine (5 – 10 %) u posljednjih 3-6 mjeseci i/ili BMI<20.
- Uporni, teški simptomi unatoč optimalnom liječenju uzročnih stanja.
- Živi u ustanovi za socijalnu skrb ili treba skrb da bi ostao živjeti kod kuće.
- Pacijent zahtijeva suportivnu i palijativnu skrb, ili prekid liječenja.

KLJUČNI SEGMENT ZDRAVSTVENE ZAŠTITE
Zaključno, palijativna skrb predstavlja ključni segment zdravstvene zaštite koji se fokusira na cjelovitu njegu pacijenata s neizlječivim i složenim bolestima, istovremeno pružajući podršku njihovim obiteljima. Iako se njezina važnost sve više prepoznaje u medijskom i javnom prostoru, hrvatski palijativni sustav još uvijek nije dovoljno razvijen da zadovolji sve potrebe, zbog čega je prioritet usmjeravanje resursa prema pacijentima u terminalnoj fazi bolesti. Nacionalne smjernice i šifra Z51.5 olakšavaju prepoznavanje pacijenata i koordinaciju skrbi, naglašavajući potrebu za multidisciplinarnim pristupom i individualiziranim planom njege.
Palijativna skrb ne znači prestanak aktivnog liječenja, već osigurava smanjenje boli, dostojanstvo i bolju kvalitetu života u posljednjim mjesecima života, dok sustavna suradnja s različitim dionicima omogućuje bolju podršku i povezivanje svih uključenih. Tako palijativna skrb postaje neizostavan dio humane, etične i sveobuhvatne zdravstvene zaštite.
Dozvoljeno prenošenje sadržaja uz objavu izvora i autorice. Tekst je objavljen u sklopu programa 06/25 sufinanciranog sredstvima Fonda za poticanje pluralizma i raznovrsnosti elektroničkih medija – Promocija zdravlja i poticanje zdravstvene kulture -Multidisciplinarni pristup skrbi za palijativne bolesnike: Ublažavanje patnji u svakodnevnom životu
Tekst: Rahela Dedić, novinarka portala Bjelovar.info
📲 Najbrže informacije – pratite nas na Facebooku, Instagramu i TikToku!
Izvor: Nacionalne smjernice za rad izvanbolničke i bolničke hitne medicinske službe s pacijentima kojima je potrebna palijativna skrb (2025. godina)
Foto naslovna: Freepik




